昆明商务模特微信,qq小妹二维码图片,一线天同城平台,五一茶馆官网app下载安装

热门关键词: 土工布图片  土工膜图片  膨润土防水毯

水平铺设防渗材料防渗方式到底适用于哪种工程

返回列表 来源:土工膜土工布供应商 浏览: 发布日期:2020-11-23 08:49:00【
不具备自然防渗条件的填埋场必须进行人工防渗以防止对地下水的污染。对具备自然防渗的填埋场的要求是,天然黏止层的渗透系数应小于1.0×10-7cm/s,场底及四周厚度应大于2m,如果达不到送些要求,需采取人工防渗。
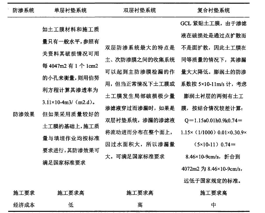
根据几种功能的不同的方式的組合,水平防渗可以分为单层衬垫系统、复合衬垫系统、双层材垫系统和多层衬垫系统。多层衬垫系统;设有超过两层HDPE膜的防渗层,一般用于安全填埋场。
水平铺设防渗材料防渗方式到底适用于哪种工程?
水平铺设防渗材料防渗方式到底适用于哪种工程?
 
对上述三种方案进行技术经济比选分析,最后得出以下结论:结合场区工程地质与水文地质的特点,本着科学、安全、经济、实用的原则,水平防渗设计采用单层防滲系统。
  • 首页
  • 电话
  • QQ
  • 联系