垃圾场垂直防渗的工艺多达数十种中的代表性工艺
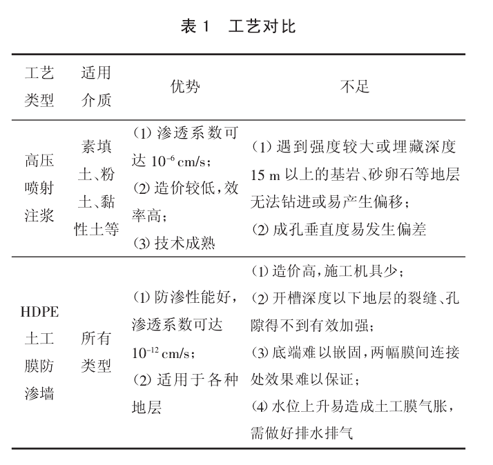
目前应用于垃圾场垂直防渗的工艺多达数十种,可归纳为以高压喷射注浆为代表的传统刚性防渗工艺和以HDPE土工膜防渗墙为代表的新型柔性工艺。二者适用性及优缺点如下图所示:

该垃圾场由于底部隔水层为中风化花岗岩,考虑到隔水层以下底部岩石裂隙、孔洞填充,加之受资金及施工工期限制,选择技术成熟、施工效率高、造价低廉的双重管双排高压喷射注浆工艺。
高压喷射注浆设计参数
1)喷射形式:有旋喷、定喷和摆喷3种形式,考虑需形成一道防渗等级较高的连续墙,本项目采用旋喷形式。
2)喷射种类:根据岩土层标准贯入试验锤击数N结合旋喷注浆固结体有效直径经验值,确定喷射种类为二重管法。
3)桩直径、桩心距、排数:综合固结体有效直径经验值、帷幕深度、最大垂直偏差、最小帷幕有效厚度,确保有效搭接宽度,本项目设计成桩直径φ=600mm,桩心距n=400mm,并采用双排桩。
4)注浆参数:通过现场试验桩确定:(1)水灰比宜0.9~1.1,取值1;(2)喷浆流量宜80~120L/min,取值100L/min;(3)提升速度宜12~25cm/min,取值20cm/min;(4)水玻璃添加剂宜2%~5%,取值5%;(5)空压0.7MPa,浆压20~28MPa。
5)注浆材料:等级42.5级普通硅酸盐水泥,水玻璃体积掺量5%。
6)其他设计:孔心位偏差≤50mm;垂直度偏差≤1%;轴线转角加桩处理;桩心间距不足,按足距加桩处理。






首页
电话
QQ
联系